时间小波能量谱
- 反映信号的小波能量沿时间轴的分布。
由于小波变换具有等距效应,所以有:

式中

表示信号强度,对于式①在平移因子b方向上进行加权积分

式中

代表时间-小能量谱
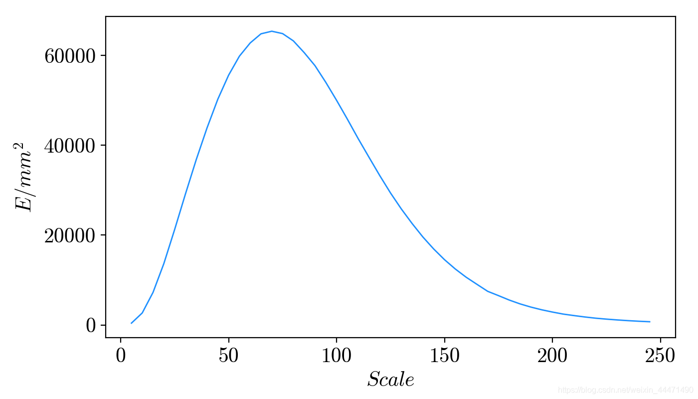
尺度小波能量谱
- 反映信号的小波能量随尺度的变化情况。
同理,对式①在尺度方向上进行加权积分:

式中

连续小波变换
- 连续小波变换的结果是一个小波系数矩阵,随着尺度因子和位移因子变化。然后将系数平方后得到小波能量,把每个尺度因子对应的所有小波能量进行叠加,那么就可以得到随尺度因子变换的小波能量谱曲线。把尺度换算成频率后,这条曲线就可视为是频谱图。
代码如下:
import pandas as pd
import numpy as np
import matplotlib.pyplot as plt
import pywt
from mpl_toolkits.mplot3d import Axes3D
from matplotlib.ticker import MultipleLocator, FormatStrFormatter
# 解决负号显示问题
plt.rcParams['axes.unicode_minus'] = False # 解决保存图像是负号'-'显示为方块的问题
plt.rcParams.update({'text.usetex': False, 'font.family': 'serif', 'font.serif': 'cmr10', 'mathtext.fontset': 'cm'})
font1 = {'family': 'SimHei', 'weight': 'normal', 'size': 12}
font2 = {'family': 'Times New Roman', 'weight': 'normal', 'size': 18}
label = {'family': 'SimHei', 'weight': 'normal', 'size': 15}
xlsx_path = "../小波能量谱作图.xlsx"
sheet_name = "表名"
data_arr = pd.read_excel(xlsx_path, sheet_name=sheet_name)
column_name = '列名'
row = 1024
y = data_arr[column_name][0:row]
x = data_arr['time'][0:row]
scale = np.arange(1, 50)
wavelet = 'gaus1' # 'morl' 'gaus1' 小波基函数
# 时间-尺度小波能量谱
def time_scale_spectrum():
coefs, freqs = pywt.cwt(y, scale, wavelet) # np.arange(1, 31) 第一个参数必须 >=1 'morl' 'gaus1'
scale_freqs = np.power(freqs, -1) # 对频率freqs 取倒数变为尺度
fig = plt.figure(figsize=(5, 4))
ax = Axes3D(fig)
# X:time Y:Scale Z:Amplitude
X = np.arange(0, row, 1) # [0-1023]
Y = scale_freqs
X, Y = np.meshgrid(X, Y)
Z = abs(coefs)
# 绘制三维曲面图
ax.plot_surface(X, Y, Z, rstride=1, cstride=1, cmap='rainbow')
# 设置三个坐标轴信息
ax.set_xlabel('$Mileage/km$', color='b', fontsize=12)
ax.set_ylabel('$Scale$', color='g', fontsize=12)
ax.set_zlabel('$Amplitude/mm$', color='r', fontsize=12)
plt.draw()
plt.show()
# 时间小波能量谱
def time_spectrum():
coefs, freqs = pywt.cwt(y, scale, wavelet)
coefs_pow = np.power(coefs, 2) # 对二维数组中的数平方
spectrum_value = [0] * row # len(freqs)
# 将二维数组按照里程叠加每个里程上的所有scale值
for i in range(row):
sum = 0
for j in range(len(freqs)):
sum += coefs_pow[j][i]
spectrum_value[i] = sum
fig = plt.figure(figsize=(7, 2))
line_width = 1
line_color = 'dodgerblue'
line_style = '-'
T1 = fig.add_subplot(1, 1, 1)
T1.plot(x, spectrum_value, label='模拟', linewidth=line_width, color=line_color, linestyle=line_style)
# T1.legend(loc='upper right', prop=font1, frameon=True) # lower ,left
# 坐标轴名称
T1.set_xlabel('$time$', fontsize=15, fontdict=font1) # fontdict设置子图字体
T1.set_ylabel('$E/mm^2$', fontsize=15, fontdict=font1)
# 坐标刻度值字体大小
T1.tick_params(labelsize=15)
print(spectrum_value[269])
plt.show()
# 尺度小波能量谱
def scale_spectrum():
coefs, freqs = pywt.cwt(y, scale, wavelet)
coefs_pow = np.power(coefs, 2) # 对二维数组中的数平方
scale_freqs = np.power(freqs, -1) # 对频率freqs 取倒数变为尺度
spectrum_value = [0] * len(freqs) # len(freqs)
# 将二维数组按照里程叠加每个里程上的所有scale值
for i in range(len(freqs)):
sum = 0
for j in range(row):
sum += coefs_pow[i][j]
spectrum_value[i] = sum
fig = plt.figure(figsize=(7, 4))
line_width = 1
line_color1 = 'dodgerblue'
line_style1 = '-'
T1 = fig.add_subplot(1, 1, 1)
T1.plot(scale_freqs, spectrum_value, label=column_name, linewidth=line_width, color=line_color1, linestyle=line_style1)
# T1.legend(loc='upper right', prop=font1, frameon=True) # lower ,left
# 坐标轴名称
T1.set_xlabel('$Scale$', fontsize=15, fontdict=font1) # fontdict设置子图字体
T1.set_ylabel('$E/mm^2$', fontsize=15, fontdict=font1)
# 坐标刻度值字体大小
T1.tick_params(labelsize=15)
plt.show()
# 通过调用下面三个不同的函数选择绘制能量谱
time_scale_spectrum()
# time_spectrum()
# scale_spectrum()
最终绘制的能量谱图如下:
1.时间-尺度小波能量谱

2.时间小波能量谱

3.尺度小波能量谱

到此这篇关于用Python的绘图库(matplotlib)绘制小波能量谱的文章就介绍到这了,希望对你有帮助,更多相关用Python绘制内容请搜索自学编程网以前的文章或继续浏览下面的相关文章,希望大家以后多多支持自学编程网!

- 本文固定链接: https://zxbcw.cn/post/209864/
- 转载请注明:必须在正文中标注并保留原文链接
- QQ群: PHP高手阵营官方总群(344148542)
- QQ群: Yii2.0开发(304864863)